学习和记忆是所有动物适应复杂环境所依赖的最重要的能力。通过学习,我们能将原本没有关联的事物相互联系在一起。在这个学习过程中所产生的记忆,我们称之为关联记忆。关联记忆的形成与表达广泛存在于我们的日常生活中,并影响着我们的行为选择。比如成语典故中的爱屋及乌,以及一朝被蛇咬,十年怕井绳,都是典型的关联记忆的例子。异常的关联记忆表达是造成多种精神疾病的主要原因,例如创伤后应激障碍,抑郁,毒品成瘾等。研究关联记忆,尤其是关联记忆的表达,对我们了解自身大脑对外界刺激的运作以及相关疾病的治疗都具有十分重要的意义。
2020年3月6日,来球网-来球网下载
/北京生命科学研究所罗敏敏实验室在学术期刊Neuron在线发表题为“The Raphe Dopamine System Controls the Expression of Incentive Memory”的研究论文。该研究发现一群位于中缝背核的多巴胺神经元控制奖赏和惩罚相关记忆的表达,并揭示了其调控奖赏相关记忆表达的神经环路机制。

记忆的形成(学习)和表达由大脑中多个核团共同控制。这些核团接受大量的多巴胺能输入。前期研究表明多巴胺系统,特别是位于伏隔核的多巴胺神经元,驱动学习和记忆,尤其是奖赏相关记忆的形成。而多巴胺系统是否参与记忆的表达并不清楚。研究人员注意到在中脑的中缝背核中也存在有一定数量的多巴胺神经元。相对于伏隔核中的多巴胺神经元,中缝背核多巴胺神经元由于数量较少,并且被一些前期研究认为是伏隔核多巴胺神经元的延伸,在以往研究中这些神经元长期被忽略。其行为学功能,特别是是否参与学习与记忆过程,并不明确。
研究人员首先利用前期开发的单细胞重构技术,详细描绘了中缝背核多巴胺神经元的形态学特征,确认中缝背核多巴胺神经元为独立于伏隔核多巴胺神经元的一群特殊的中脑多巴胺神经元,主要投射到终纹床核和杏仁核中部。利用在体光纤记录技术,研究人员发现这些中缝背核多巴胺神经元能够被奖赏和惩罚激活。有趣的是,在小鼠经历关联性学习后,与奖赏或惩罚相关的刺激也能够激活中缝背核多巴胺神经元,提示这群神经元可能参与了学习和记忆。

图1. 中缝背核多巴胺神经编码奖赏和惩罚信息。(A)全脑范围中缝背核多巴胺神经元单细胞重构;DRN: 中缝背核;VTA:伏隔核;BNST: 终纹床核;CeA: 杏仁核中部;(B)在体光线记录发现中缝背核多巴胺神经元被奖赏和惩罚所激活;(C)中缝背核多巴胺神经元对刺激的反应模式受学习过程影响。
研究人员特异性地损毁或抑制中缝背核多巴胺神经元,发现中缝背核多巴胺神经元的缺失显著影响与食物奖励或电击惩罚相关记忆的表达。这些神经元也参与调控阿片类药物成瘾相关记忆的表达:当成瘾小鼠进入与吗啡相关的环境,中缝背核多巴胺神经元活性上升;损毁或抑制这些神经元显著影响与阿片类药物快感或药物戒断相关记忆的表达。

图2. 中缝背核多巴胺神经元调控记忆的表达。(A)光遗传学技术特异性抑制中缝背核多巴胺神经元活性;(B-E)抑制中缝背核多巴胺神经元活性影响与食物奖励或电击惩罚相关记忆以及损毁或抑制这些神经元显著影响与阿片类药物快感或药物戒断相关记忆的表达。
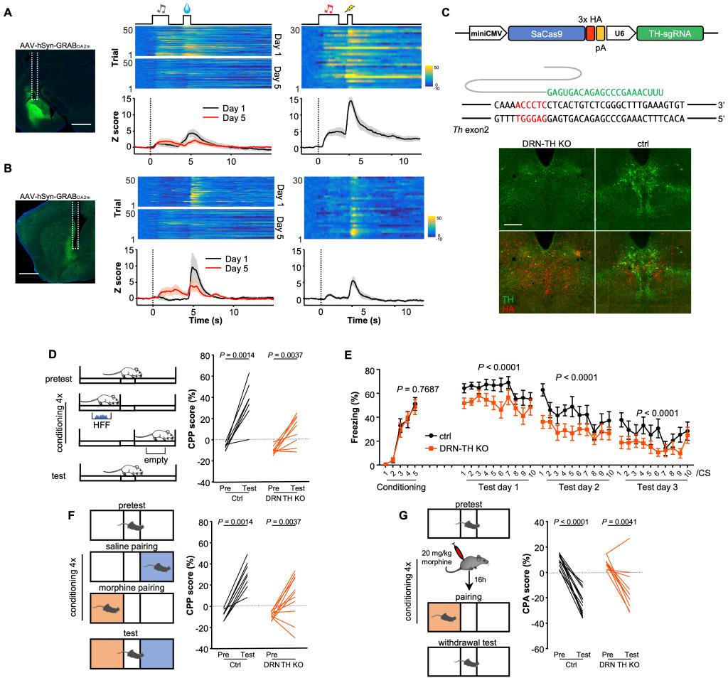
为了确认中缝背核多巴胺神经元的行为学功能是由其所释放的多巴胺神经递质所介导,研究人员采用北京大学李毓龙实验室最新开发的遗传编码多巴胺荧光探针,结合在体光纤记录技术,首次在中缝背核的两个下游核团终纹床核和杏仁核中部检测到由奖赏和惩罚所引起的多巴胺释放。在此基础之上,利用腺相关病毒介导的CRISPR-Cas9在体基因编辑技术敲除中缝背核中的多巴胺合成途径,实验小鼠的奖赏与惩罚记忆以及阿片类药物成瘾记忆的表达均受到显著影响,证明来源于中缝背核的多巴胺神经递质信号在调控记忆表达中的重要作用。

图3. 中缝背核多巴胺神经元所释放的多巴胺对记忆表达十分重要。(A-B) 利用遗传编码多巴胺荧光探针结合在体光纤记录技术检测在奖赏和惩罚行为中中缝背核多巴胺神经元在两个下游核团多巴胺的释放;(C) 腺相关病毒介导的CRISPR-Cas9在体基因编辑技术敲除中缝背核中的多巴胺合成;(D-G)敲出中缝背核中的多巴胺合成影响实验小鼠的奖赏与惩罚记忆以及阿片类药物成瘾记忆的表达。
进一步,研究人员以吗啡作为切入点,利用基于狂犬病毒的筛选方法,鉴定出一条由臂旁外侧核谷氨酸能神经元投射至中缝背核多巴胺能神经元的神经通路。吗啡摄入显著提高了投射到中缝背核的臂旁外侧核谷氨酸能神经元的兴奋性,进而增强了这条神经通路的连接。行为学实验表明这条神经通路特异性的调控奖赏相关记忆的表达:利用神经毒素或化学遗传学方法抑制这条通路,能够阻断与食物相关记忆以及吗啡摄入快感相关记忆的表达;抑制这条通路也破坏了中缝背核多巴胺神经元对奖赏信息的编码。

图4. 臂旁外侧核谷氨酸能神经元至中缝背核多巴胺能神经元通路调控奖赏记忆的表达。(A)基于狂犬病毒的全脑范围筛选鉴发现吗啡摄入增强臂旁外侧核到中缝背核多巴胺神经元的连接;(B)吗啡摄入增强投射到中缝背核的臂旁外侧核神经元兴奋性;(C)抑制臂旁外侧核到中缝背核通路降低吗啡摄入快感相关记忆的表达。
这项系统的研究揭示了调控记忆表达的神经环路机制,加深了我们对多巴胺系统的理解,并为治疗药物成瘾提供了新思路。
罗敏敏实验室的林睿博士和梁婧文博士为本文共同第一作者,该论文的其他作者还包括罗敏敏实验室的王睿宇、严婷、周宥彤、刘杨和冯琦茹,北京大学孙芳妙博士和李毓龙博士,以及华中科技大学李安安博士和龚辉教授。林睿博士和罗敏敏博士为本文共同通讯作者。该研究受科技部973项目、国家自然科学基金委、及北京市政府资助,在来球网-来球网下载
/北京生命科学研究所完成。