2020年5月6日,来球网-来球网下载
/北京生命科学研究所张二荃实验室在《Science Translational Medicine》发表题为“Chemical perturbations reveal that RUVBL2 regulates the circadian phase in mammals”的研究论文。研究人员通过严格的化学筛选,发现天然产物cordycepin能够快速调节哺乳动物生物钟相位,并进一步揭示其代谢产物cordycepin 5′-triphosphate通过改变TTFL振荡器转录状态实现时相调节的机制,有望成为调控生物钟时相和治疗生物钟紊乱相关疾病的药物。
哺乳动物众多生命过程都具有明显的昼夜节律性,如睡眠/觉醒、心率、代谢和激素水平等。这些生理生化水平的昼夜节律都是由机体内源的生物钟所驱动的。一般认为,昼夜节律生物钟的作用机制是由转录激活因子和转录抑制因子组成的转录翻译负反馈环路(transcription-translational feedback loop,TTFL),而且该方向的研究获得了2017年诺贝尔生理或医学奖。描述生物钟节律有三个参数:周期、振幅和相位。生物钟如何维持24小时周期一直是领域内的研究核心,而关于振幅和相位的调控机制目前了解十分有限。现代社会中,生物钟相位与机体健康密切相关,其紊乱会引发多种疾病发生,如倒班和跨时区旅行引发的昼夜节律性睡眠障碍、老年人睡眠时相提前障碍、以及生物钟时相紊乱导致的代谢疾病等。另一方面,近期研究表明:过去50年里FDA批准的106项临床实验中,75%的药物具有明显的时间依赖性的药效和毒性。因此,深入了解生物钟时相的调控机制可以让我们更好的利用昼夜节律来辅助疾病治疗。

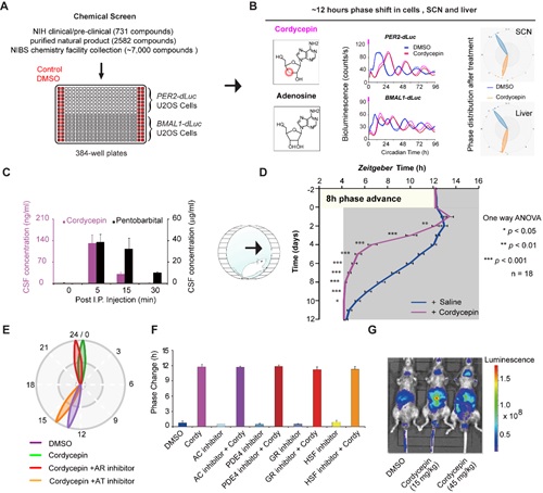
图1. 调控生物钟时相小分子化合物的筛选。(A)化学筛选策略;(B)cordycepin化学结构及其在细胞和组织水平逆转生物钟时相;(C)cordycepin可透过血脑屏障进入脑脊液;(D)cordycepin缩短8小时相位提前倒时差模型倒时差所需时间;(E)cordycepin通过腺苷转运蛋白进入细胞发挥相位调节功能;(F)抑制常见生物钟时相同步化途径不影响cordycepin相位调节能力;(G)cordycepin激活生物钟E-box基因转录。
为了寻找能够有效调控生物钟时相的小分子化合物,研究人员首先在细胞中对NIH临床/临床前试验药物、纯化天然产物化合物和合成化合物库共约10000个化合物,进行了严格的化学筛选,最终发现天然产物cordycepin能够大幅度改变甚至完全逆转生物钟时相。更为重要的是,cordycepin是迄今为止唯一能够透过血脑屏障,作用并调节生物钟中枢振荡器SCN相位,从而极大的缩短小鼠倒时差所需时间的小分子化合物。有趣的是,cordycepin在Per2基因表达波谷时能够增加生物钟的振幅,其在生物钟弱化相关疾病中的应用也正在研究中(图1)。
Cordycepin化学结构与腺苷极为相似。研究人员进一步通过SAR分析发现,其他117个cordycepin类似物中仅有三个化合物具有逆转生物钟时相的能力,从化学结构上看都属于腺苷类似物。cordycepin通过核苷受体转运蛋白进入细胞进而发挥生物钟相位调节功能,阻断腺苷受体转运蛋白会完全抑制其相位调节能力。有趣的是,cordycepin的相位调节功能并不是通过目前已知的生物钟时相同步化途径实现,抑制这些途径并不能阻断其相位调节功能。此外,其他3’-脱氧核苷不能引起生物钟时相改变,说明cordycepin的相位调节功能不是通过影响RNA合成实现的。给小鼠腹腔注射cordycepin能够迅速特异性激活生物钟E-box基因转录,这一结果暗示着一个全新的转录水平的生物钟相位调节机制的存在 (图1)。
确定cordycepin调节生物钟时相的作用靶点,研究人员同时采取了两种途径进行探索。在齐湘兵实验室的帮助下,研究人员利用biotin-cordycepin进行IP-MS分析,搜寻其直接作用蛋白。另一方面,研究人员对所有转录调节相关的近2000个基因(转录因子+表观修饰因子)进行了chemical-genetic screen,搜寻介导cordycepin诱导相位改变的基因。最终,确认了RUVBL2蛋白为cordycepin诱导相位改变的作用靶点。
RUVBL2是AAA+ ATPase蛋白家族成员,依赖其ATP水解活性参与细胞内多种过程,如染色质重塑TIP60复合物和生物大分子组装PAQosome复合物等。有趣的是,RUVBL2的ATP水解活性非常弱,这一生化特质与现已知最简单的生物钟模型蓝绿藻KaiABC节律振荡器十分类似。RUVBL2是否会在哺乳动物中发挥类似的作用非常值得关注。Cordycepin进入细胞后会立即转化为5’-triphosphorylated cordycepin(CoTP),因此抑制其磷酸化则不会产生相位改变,这正说明CoTP是cordycepin的体内活性形式。张炜博士通过共晶结构分析确认了CoTP直接结合在RUVBL2蛋白的ATP结合域,并能够被其水解。CoTP和RUVBL2之间的结合对相移产生十分重要,通过调节两者间的亲和力(D299Q增强,A85T减弱),CoTP的相移能力也随之增强或减弱(图2)。

图2.CoTP与RUVBL2相互作用和调控生物钟时相的结构生物学基础。(A)抑制cordycepin磷酸化的ADK(adenosine kinase)inhibitor能够完全阻断cordycepin相位调节能力;(B,C)CoTP与RUVBL2蛋白结合的共晶结构解析;(D)RUVBL2蛋白水解CoTP动态过程。(E)CoTP和CoDP解离BMAL1/RUVBL2蛋白相互作用;(F)RUVBL2的D299Q和A85T突变体影响其与CoTP的结合亲和力;(G)RUVBL2的D299Q和A85T定点突变影响cordycepin相位调节能力。
经过一系列的生物化学实验和数学建模分析,研究人员发现RUVBL2能够与BMAL1直接相互作用,并参与TTFL复合物节律性调节生物钟基因转录的过程。CoTP与RUVBL2结合后会导致BMAL1/RUVBL2解离,进而将TTFL复合物转录状态由抑制状态转变为激活状态,最终促进E-box基因的转录,改变生物钟相位(图3)。与这一模型相一致的是,当生物钟TTFL复合物已经处于激活状态时(即E-box基因表达的波谷),CoTP不能导致相位改变。

图3. CoTP与RUVBL2对哺乳动物生物钟时相调节的机制模型。生物节律相关的E-box基因转录受TTFL复合物节律性的组装和解离调控。这一复合物由转录激活因子BMAL1/CLOCK、转录抑制因子CRY1/2以及我们新发现的RUVBL2蛋白等组成。当E-box基因表达到峰顶时,TTFL复合物开始装载抑制性蛋白进而由激活型转化为抑制型,抑制E-box基因转录。此时外源加入CoTP并作用于RUVBL2,会导致TTFL复合物部分解体,抑制性转录因子CRY1/2蛋白离开E-box区域,其对E-box基因的抑制得到缓解,而BMAL1蛋白留在E-box区域,促进E-box基因的转录。这种促进作用打破了正常的转录翻译反馈,一段时间后,CoTP被细胞降解,TTFL复合物重新组装,一个新的时钟振荡开始出现,最终表现为生物钟节律相位的改变(卡通示意图由张二荃实验室博士生徐占聪和虞子青提供)。
该研究以化学筛选为切入点,发现cordycepin具有透过血脑屏障、快速调节相位的能力,可作为治疗生物钟时相紊乱相关疾病的潜在候选药物。另外,该研究还发现RUVBL2蛋白是一个新的生物钟调控因子,进一步完善了生物钟的转录翻译负反馈环路,对于生物钟研究具有重要的指导意义。
我所张二荃实验室的鞠大鹏博士和RPXDs (苏州) 公司的张炜博士为本文共同第一作者。该论文其他作者还包括张二荃实验室工作人员赵海焦、应淑华,现/前博士生廖媚妹、徐占聪、梅龙博士;RPXDs 公司的李伟博士;北京大学定量中心汤超教授及前学生闫嘉伟、来鲁华教授及前学生谢晓雯博士;我所化学中心工作人员王志强、周观燊;我所王家文博士、蔡涛博士、陈涉博士、黄牛博士及其实验室工作人员侯楠楠;以及德克萨斯西南医学中心的Joseph S. Takahashi教授及其博士后Noheon Park。张二荃博士和化学中心主任齐湘兵博士为本文共同通讯作者。这项研究得到了北京市科委、科技部973计划、国家自然科学基金以及清华大学的资助,在北京生命科学研究所完成。
附注:这是我所在《Science Translational Medicine》发表的第二篇研究论文。上一篇是2019年黄牛实验室与张二荃实验室(及中科院北京基因组所杨运桂课题组)合作的关于开发FTO抑制剂作为减肥药物和其在糖脂代谢中作用的机制研究。
论文链接:
//stm.sciencemag.org/content/12/542/eaba0769