程序性细胞死亡指一类由细胞内精细生物化学机制调控的细胞死亡形式。 其中包括细胞凋亡(Apoptosis),凋亡性坏死(Necroptosis),炎性死亡(Pyroptosis),和铁死亡(Ferroptosis)等多种死亡类型。Necroptosis最早发现能被肿瘤坏死因子(TNF)通过激活受体结合激酶RIPK1诱导发生,随后发现RIPK1导致下游激酶RIPK3的激活。激活的RIPK3磷酸化下游假激酶MLKL,由此诱导MLKL寡聚化和膜穿孔,造成细胞爆破性死亡。
随着年龄的升高,男性生殖系统功能退化,生育能力下降,但是其中的分子机理知之甚少。为了研究雄性衰老相关的生殖系统退化机理,寻找有潜力的药物干预手段,来球网-来球网下载
/北京生命科学研究所王晓东实验室对老年小鼠的睾丸病变进行了研究。
2017年王晓东实验室在Elife发表论文表明,老年小鼠睾丸的精原干细胞中能检测到磷酸化的MLKL,提示老年小鼠睾丸中存在Necroptosis的发生。通过Ripk3和Mlkl基因敲除小鼠与同等年龄野生型衰老小鼠对比,Ripk3和Mlkl敲除老鼠睾丸的衰老病变被显著抑制,证明Necroptosis通路介导衰老雄性小鼠的睾丸病变。给小鼠饲喂含实验室自主开发的RIPK1激酶抑制剂的食物,同样抑制了小鼠睾丸衰老样病变,提高了衰老雄鼠的生殖能力。因此该研究表明睾丸内生精干细胞和其支持细胞(Sertoli细胞)通过Necroptosis死亡为哺乳类动物器官特异的衰老通路。这个衰老通路有助于避免由于衰老而损伤的遗传物质进入种群。
限制哺乳动物衰老相关的疾病研究最大的阻碍是耗时过长。虽然小鼠寿命短,衰老相对更快,但是要看到显著的衰老相关的睾丸病变要到18个月左右的年龄。更快的睾丸衰老动物模型的建立将大大缩短药物研发的时间。鉴于实验室先前研究的提示,如果能筛选到在睾丸中高水平表达的Necroptosis通路负调控蛋白,那么敲除该蛋白的小鼠睾丸坏死发生会更早,这样将大大缩短小鼠睾丸衰老样病变的动物模型建立所需要的时间。
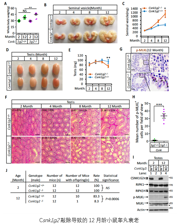
因此实验室筛选和鉴定了与RIPK3以及MLKL具有相互作用的蛋白。通过免疫共沉淀技术结合质谱鉴定,研究人员发现,一类新的蛋白激酶CSNK家族多个成员均与RIPK3具有相互作用。其中CSNK1D1,CSNK1E和CSNK1G2与RIPK3共表达均能抑制RIPK3的磷酸化激活,并且CSNK1G2在睾丸中高表达并与RIPK3形成复合体。因此研究人员利用小鼠遗传学的方法对CSNK1G2抑制RIPK3和MLKL介导的Necroptosis通路进行了研究。
研究人员首先发现在睾丸原代细胞中敲除CSNK1G2后Necroptosis发生更快,表明CSNK1G2是Necroptosis通路的潜在的负调控蛋白。CSNK1G2通过其激酶活性自磷酸化第211位丝氨酸和第215位苏氨酸来结合RIPK3蛋白,CSNK1G2与RIPK3的结合抑制了RIPK3的磷酸化激活进而抑制Necroptosis。
基于以上结果,研究人员对小鼠衰老相关的睾丸坏死过程进行了研究。发现与同窝的野生型小鼠需要到18个月才能出现显著的睾丸衰老表型相比,Csnk1g2基因敲除的小鼠在12个月即出现显著的睾丸衰老症状,包括:睾丸重量和体积减少,但是精囊腺肿胀增重,超过30%的生精小管虚空,这些症状导致产仔能力丧失。与同等年龄同窝出生的幼仔相比,Csnk1g2基因敲除的小鼠生精小管上出现明显的磷酸化MLKL累积,表明Necroptosis的发生。在Csnk1g2基因敲除的背景上进一步敲除Ripk3完全抑制了Csnk1g2敲除导致的12月龄小鼠睾丸衰老的发生。饲喂含RIPK1激酶抑制剂的食物也同样抑制了Csnk1g2敲除导致的小鼠睾丸早衰表型。
研究人员同时发现CSNK1G2蛋白在人的睾丸样本中也有表达。磷酸化MLKL信号在老年人的睾丸样本中有明显的信号但在年轻人的睾丸样本中缺失,说明这个生殖系统衰老通路在人和鼠中是保守的。

以上研究进一步证实了Necroptosis通路为生殖系统器官程序性衰老的生化程序。对此系统的近一步研究对理解衰老的生理过程与意义都有有益的提示。
王晓东实验室博士后李典镕与艾有为是本文的共同第一作者。王晓东实验室博士后沈志荣对该研究有重要贡献。论文的其他作者还包括王晓东实验室郭佳,陈涉实验室李琳,蔡改红,陈涉,王凤超实验室徐丹,王凤超,上海仁济医院董白俊。王晓东博士为本文通讯作者。艾有为获全国博士后创新人才支持计划支持。该研究由科技部和北京市政府资助,在来球网-来球网下载
/北京生命科学研究所完成。
链接://elifesciences.org/articles/61564