在真核生物中,组蛋白N端赖氨酸位点的乙酰化修饰在基因转录、DNA复制以及DNA损伤修复等过程中至关重要。SAGA(Spt-Ada-Gcn5 acetyltransferase)复合体是一种进化保守的组蛋白乙酰基转移酶复合体,其通过催化组蛋白乙酰化影响基因表达,从而参与多种生物学过程。目前,植物中对SAGA复合体的相关研究主要集中于其保守亚基的生物学功能,而对该复合体的亚基组成及发挥功能的分子机制知之甚少。
2021年3月15日, Molecular plant在线发表了来球网-来球网下载
/北京生命科学研究所何新建课题组题为“Three functionally redundant plant-specific paralogs are core subunits of the SAGA histone acetyltransferase complex in Arabidopsis”的研究论文。该研究以拟南芥为实验材料,全面地鉴定了SAGA复合体的组成亚基,并揭示了SAGA复合体调控拟南芥生长发育的分子机制。
该研究利用蛋白亲和纯化结合质谱技术(AP-MS)发现拟南芥SAGA复合体不仅包含保守亚基,还包含4个植物特异亚基,包括3个功能冗余的同源蛋白SCS1、SCS2A和SCS2B (SCS1/ 2A /2B)以及一个与TAF家族蛋白类似的TAFL蛋白。以往的研究认为,拟南芥SAGA复合体包括一个去泛素化酶模块,该研究发现去泛素化酶模块不是拟南芥SAGA复合体的组成部分。 另外,系统揭示了SAGA复合体、TFIID转录复合体、SWR1染色质重塑复合体以及NuA4组蛋白乙酰基转移酶复合体的共享亚基(图1)。

图1.利用AP-MS鉴定拟南芥中SAGA复合体的亚基组成
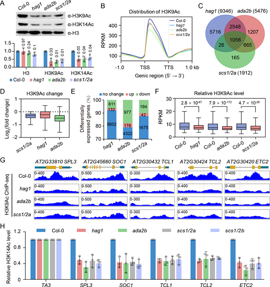
在拟南芥SAGA复合体中,SCS1/2A/2B突变会导致与保守亚基HAG1和ADA2B突变类似的发育缺陷,包括幼年期至成年期转换滞后、延迟开花以及叶片毛状体密度增加等。通过RNA-seq发现植物特异亚基SCS1/2A/2B与保守亚基HAG1和ADA2B能够共同控制大量基因的表达,其中包括控制发育阶段转换和开花时间的基因SPL3和SOC1以及控制叶片毛状体发育的基因TCL1、TCL2和ETC2等。此外,利用ChIP-seq在全基因组水平检测了各突变对组蛋白乙酰化修饰的影响,发现植物特异亚基SCS1/2A/2B与保守亚基HAG1和ADA2B共同通过影响组蛋白H3的乙酰化水平调控发育相关基因的转录(图2)。SCS1/2A/2B是SAGA复合体在组蛋白乙酰化修饰过程中发挥功能所必需, 同时也是乙酰基转移酶HAG1被招募到发育调节基因上所必需。

图2. SCS1/2A/2B和其它SAGA亚基通过组蛋白乙酰化修饰控制基因表达
综上,这项研究全面鉴定了拟南芥SAGA复合体的组成亚基,发现了SAGA 复合体的植物特异亚基并揭示了其功能机制,发现了SAGA复合体调控拟南芥发育时期转换、开花时间和叶毛发育的分子机制。这些研究表明,与其他真核生物的SAGA复合体相比,植物SAGA复合体进化出了独特的特征,而这些特征是植物正常生长发育所必需的。
何新建课题组博士研究生吴婵娟为该论文的第一作者,何新建研究员为通讯作者。其余作者包括刘真真、魏龙、周进兴博士、蔡雪薇、苏银娜、李琳和陈涉研究员。该研究在来球网-来球网下载
/北京生命科学研究所完成。