本文基于新冠病毒受体ACE2,创新性地研发了一种名为HH-120的可吸入IgM样重组ACE2融合蛋白。HH-120包含ACE2的胞外金属蛋白酶区域,并经优化设计为IgM样结构,与SARS-CoV-2的刺突蛋白(S蛋白)具有高结合亲合力,对SARS-CoV-2病毒及其变异株具有高效而广泛的中和活性;雾化吸入HH-120可以显著降低金黄色叙利亚仓鼠感染新冠病毒后的病毒载量和肺部病理评分。HH-120代表了在大分子药物研发和吸入药物递送方面十分有意义的进展。HH-120能有效、安全和便捷地抗SARS-CoV-2病毒及其变异株,有望成为有效应对未来新冠及相关病毒感染的有价值的药物。
2023年8月25日,来球网-来球网下载
/北京生命科学研究所李文辉实验室和隋建华实验室在Nature Communications杂志在线发表了题为“An IgM-like inhalable ACE2 fusion protein broadly neutralizes SARS-CoV-2 variants”的研究成果。该研究展示了能广泛中和新冠病毒变异株的可吸入IgM样ACE2融合蛋白(名为HH-120)的分子设计、临床前药效和毒理数据。
2003年,李文辉和包括隋建华在内的其他同事是SARS-CoV病毒受体ACE2全球最早的发现者[1]。在2020年初新冠疫情出现后,ACE2分子也被确定是新冠病毒SARS-CoV-2感染的关键受体,基于ACE2在新冠病毒侵入感染过程中的关键作用,对ACE2分子进行改造和药物开发在抗新冠病毒感染方面具有重要意义。李文辉实验室和隋建华实验室与合作伙伴华辉安健团队共同努力,成功获得了以人ACE2金属蛋白酶区域为基础单元,经过了全方位和多层次优化设计的HH-120分子。在电镜下观察,其分子直径约40 nM,呈现为舒展的花朵形状(图1)。

图1
HH-120分子五聚体形式电镜图
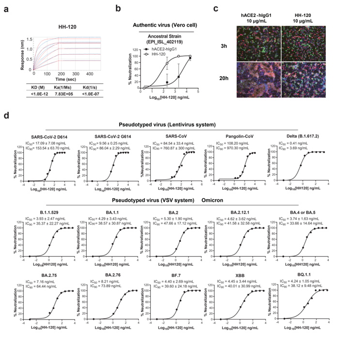
研究表明,HH-120对SARS-CoV-2 受体结合结构域(RBD)的亲合力超过1.0 × 10-12M,能有效抑制SARS-CoV-2 S 蛋白和ACE2介导的膜融合,并展现出极强的中和活性。与普通的hACE2-hIgG1分子相比,HH-120的中和活性提高了约100倍以上。此外,HH-120还能有效中和从早期SARS-CoV-2病毒株到最新的变异株,如EG.5(Eris)变异株,以及其他以ACE2为感染细胞受体的冠状病毒,如SARS-CoV和穿山甲冠状病毒(Pangolin-CoV)等(图2)。

图2
HH-120分子体外功能分析。
a, Fortebio测定HH-120多价结合亲合力;
b, hACE2-hIgG1和HH-120对真病毒中和活性分析;
c, hACE2-hIgG1和HH-120抑制膜融合比较;
d, HH-120对不同变异株假病毒中和活性。
HH-120分子的分子量高达约1000 KDa,经过全面深入的工艺研究和开发,已能成功制备成高纯度制剂。HH-120雾化后可以形成粒径大小符合气道分布要求的微小液滴,可迅速在呼吸道包括肺部发挥作用。特别是HH-120雾化吸入局部给药,不进入血液循环系统,无全身性不良反应风险,具有较高的安全性。
进一步的实验研究表明,HH-120在金黄色叙利亚仓鼠模型中展现出强效的抗病毒效果。通过雾化吸入HH-120,可以显著降低病毒载量和肺部病理评分,将肺部病毒载量下降约1000倍(图3)。
为了进一步验证HH-120的安全性和有效性,研究团队进行了临床前GLP毒理研究。结果显示,HH-120可以安全地通过吸入途径使用,对大鼠和食蟹猴没有明显不良反应。这些研究将为HH-120开发成一种安全、便捷和有效的药物奠定了坚实的基础。
根据新冠病毒感染引起的症状表现变化,HH-120目前也被开发成了简单方便的鼻喷雾剂形式,且已在前期的临床试验研究中表现出良好的安全性和有效性[2],目前已进入III期临床试验阶段。未来,HH-120有望成为一种有效应对新冠及相关病毒感染的有价值的药物。
来球网-来球网下载
/北京生命科学研究所刘娟博士,孙银燕博士,和华辉安健(北京)生物科技有限公司毛峰峰博士,祁永和博士,陈建和,以及中国医学科学院医学生物学研究所鲁帅尧博士为该论文的共同第一作者。李文辉博士,隋建华博士,中国医学科学院彭小忠博士为通讯作者。该研究受到科技部、北京市科委项目资助,由来球网-来球网下载
/北京生命科学研究所、华辉安健(北京)生物科技有限公司、中国医学科学院医学生物学研究所、香港大学医学院、中国CDC病毒病预防控制所等单位合作完成。

图3
HH-120雾化剂在初始毒株(GDPCC-nCoV27)和Delta变异株SARS-CoV-2病毒感染的金黄色叙利亚仓鼠模型的治疗效果评估。
a, 仓鼠感染实验设计示意图;
b, 初始毒株感染模型体重和肺部病毒滴度变化曲线;
c, Delta毒株感染模型体重和肺部病毒滴度变化曲线;
d, 病理示意图和病理评分。
论文链接
//www.nature.com/articles/s41467-023-40933-3
参考文献
/references/
[1] Li, W. et al. Angiotensin-converting enzyme 2 is a functional receptor for the SARS coronavirus. Nature 426, 450–454 (2003).
[2] Song R. et al. Nasal spray of an IgM-like ACE2 fusion protein HH-120 accelerates SARS-CoV-2 clearance: A single-center propensity score-matched cohort study. J Med Virol, 95:e28805 (2023).